Renke van der Werf
3D printer CTC Prusa i3 PRO B
AutoIt voolbeeld
PathFinder
C64 Commodore eeprom programmeer tool
C64-Mini
CHT BT Pro Controller
DVB-T-FM+DAB 820T2 & SDR
Home
Klemspanning berekenen
KlikAanKlikUit
Klok
LabVIEW
Morse decoder Arduino uno
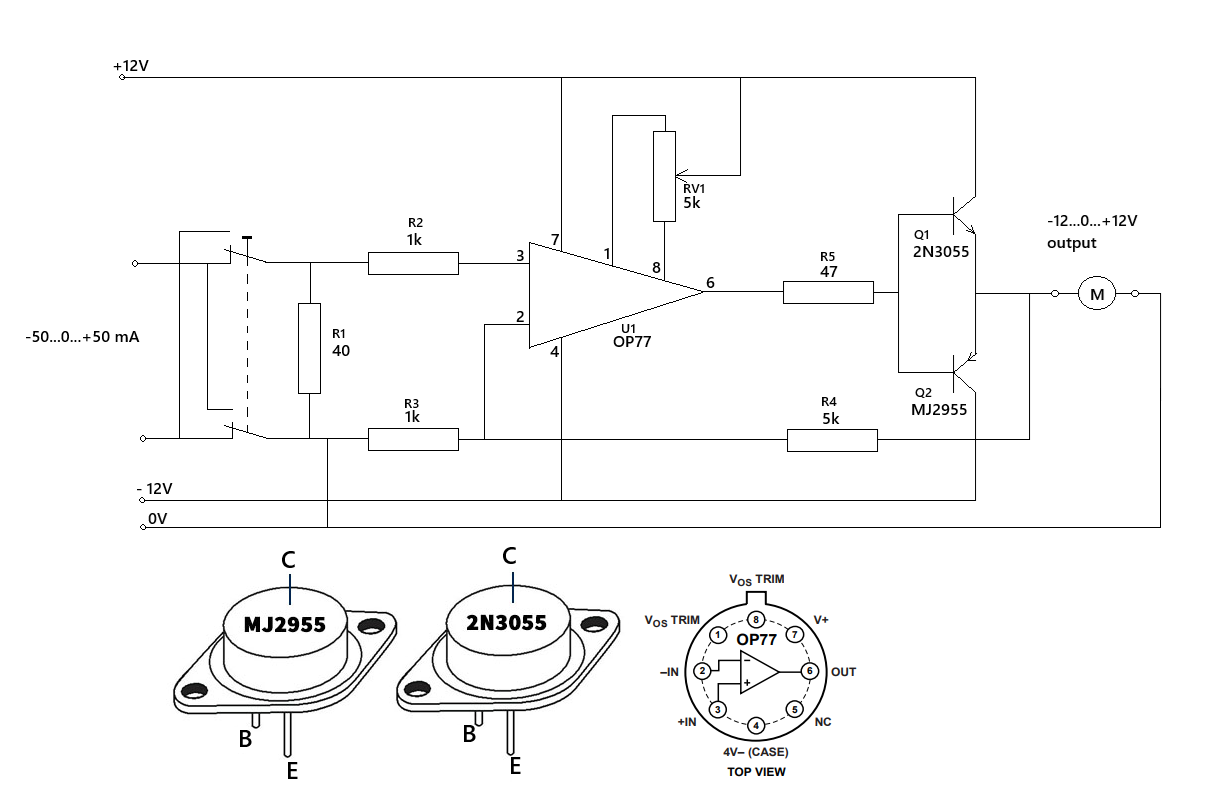
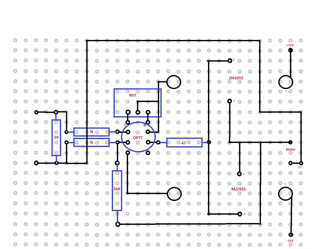
Omvormer input -50mA..0..+50mA output -12..0..+12V
Pensioen
Qatar-OSCAR 100 Es’hail Pico Tuner
RaspberryPi
Pin RaspberryPi
Schema PI-face
Schema RaspberryPi
SWR (VU meters werken de berekeningen nog niet)
Tomos Quadro E start
schema Tomos Quadro E start
TTgo VGA32 VIC20 emulator
VIC20 C64 Tape interface
Windows 10 weetjes
YAESU FR-101
Z80 BASIC computer met bluetooth
ZX80 Clone
Arduino Uno / Nano
Adruino <-> LabVIEW
AM radio (test)
Arduino fase aansnijding (2 of 3 fase)
Arduino pin bezetting
Auto-Fiets prog
Barometer oud :>
Bootloader UNO to UNO
Google Home Arduino ESP8266 ESP-12E
Ledbalk
Node MCU programmeren
NodeMCU D1 MINI PRO
Oled en DHT sensor en Clock DS1307
Schema Arduino
SPI OLed op Arduino Uno en Nano
TFT 2.4 touch screen sd card slot
Display Boot
Nieuwe draaibank
PIC processor
Oude draaibank
Home
»
Omvormer input -50mA..0..+50mA output -12..0..+12V
Omvormer input -50mA..0..+50mA output -12..0..+12V
14 april 2025
renke